
光大期货0123热点追踪:合成橡胶涨超20%,能否顺势布局天然橡胶?
同时,原监事会成员朱海林、曾诚、秦跃光及李靖野不再担任监事及监事会相关职务,上述人员已分别确认与董事会及监事会无不同意见,亦无需要知会公司股东的任何事项。中国再保董事会及监事会对各位监事任职期间为公司做出的重要贡献表示衷心感谢。
万生优配专题:2025基金年报季启幕:头部公募“万亿战”升级,工银瑞信净利领跑,国际期货配资“赢利榜”大洗牌
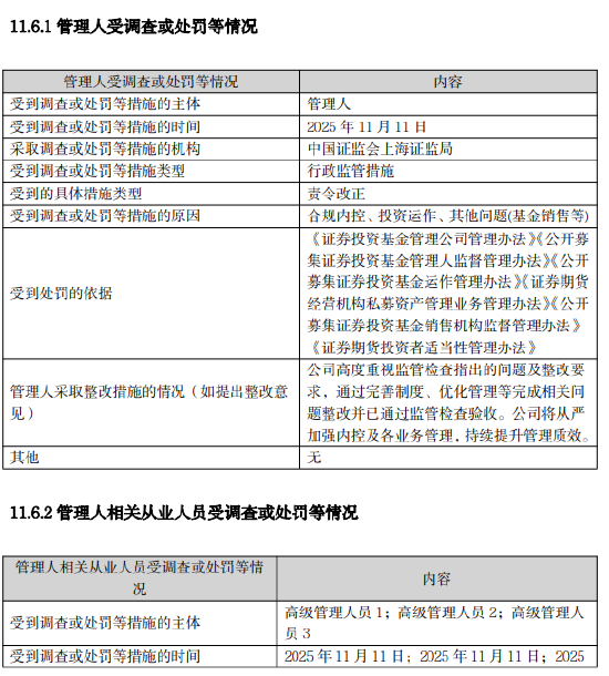
伴跟着公募家具2025年报的迷惑涌现,昔时一年基金公司受到监管处罚的情况曝光。汇添富基金2025年报涌现,2025年11月11日,汇添富基金因合规内控、投资运作、基金销售等问题,被上海证监局责令改正。三名高等解决东谈主员被出具警示函。公司通过完善轨制、优化解决等完成关联问题整改,并已通过监管检检查收。
海量资讯、精确解读,尽在新浪财经APP
职守剪辑:公司不雅察东莞股票配资
创通网配资苏皇配资优配官网贵丰配资盈为国际佳成网配资提示:文章来自网络,不代表本站观点。