
中国是全球最大的大宗商品进口国,但目前全球大宗商品基准价格的定价权仍集中在伦敦、新加坡、纽约等国际金融中心。中国方面希望进一步增强自身对大宗商品价格的影响力,而此次开放举措也与提升人民币国际吸引力的目标相辅相成。

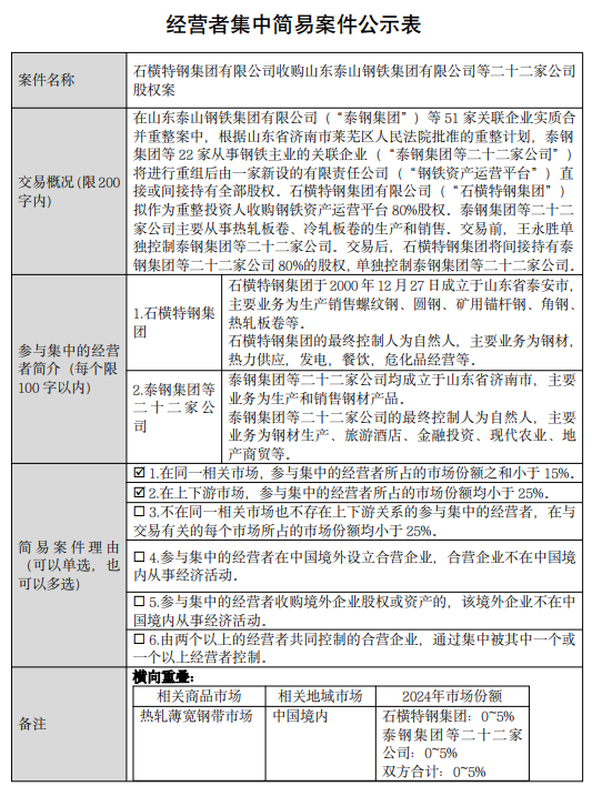
2026年2月26日,上海市阛阓监督措置局发布《石横特钢集团有限公司收购山东泰山钢铁集团有限公司等二十二家公司股权案》公示,笃定如下:



走动巧合:在山东泰山钢铁集团有限公司(“泰钢集团”)等51家关联企业本色吞并重整案中,阐述山东省济南市莱芜区东谈主民法院批准的重整蓄意,泰钢集团等22家从事钢铁主业的关联企业(“泰钢集团等二十二家公司”)将进行重组后由一家新设的有限背负公司(“钢铁钞票运营平台”)径直或转折抓有沿途股权。石横特钢集团有限公司(“石横特钢集团”)拟算作重整投资东谈主收购钢铁钞票运营平台80%股权。泰钢集团等二十二家公司主要从事热轧板卷、冷轧板卷的坐褥和销售。走动前,王永胜单独截止泰钢集团等二十二家公司。走动后,石横特钢集团将转折抓有泰钢集团等二十二家公司80%的股权,单独截止泰钢集团等二十二家公司。
参与齐集的沟通者简介
石横特钢集团:石横特钢集团于2000年12月27日设置于山东省泰安市,主要业务为坐褥销售螺纹钢、圆钢、矿用锚杆钢、角钢、热轧板卷等。石横特钢集团的最终截止东谈主为当然东谈主,主要业务为钢材,国际期货配资热力供应,发电,餐饮,危化品沟通等。
泰钢集团等二十二家公司:泰钢集团等二十二家公司均设置于山东省济南市,主要业务为坐褥和销售钢材居品。泰钢集团等二十二家公司的最终截止东谈主为当然东谈主,主要业务为钢材坐褥、旅游货仓、金融投资、当代农业、地产商贸等。
开首:上海市阛阓监督措置局等,泰科钢铁整理剪辑
告白投放和商求践诺调和请关系18911057754(泰科钢铁-6),进钢铁行业群(铁矿、烧结球团、真金不怕火铁、转炉真金不怕火钢、废钢、电炉真金不怕火钢、炉外深重、连铸、轧钢、钢贸、冶金安全等,岗亭关系群免费)请加小编微信信钰证券18911057754(泰科钢铁-6)
“泰科钢铁”公众号已完成《2026年民众钢企名录》《2026年国内电炉真金不怕火钢企业名录》、《2026年国内真金不怕火铁高炉统计》、《2026年国内转炉拓荒汇总》、《2026年国内烧结球团拓荒统计》、《2025年国内炉外深重拓荒统计》、《2026年国内连铸机汇总手册》、《2026国内热轧产线统计》、《2026国内冷轧产线统计》、《2026国内废钢企业名录》《2026年新建钢铁名目信息统计》等数十大调研,救助各式定制调研,迎接相关购买金策在线,微信号18911057754(泰科钢铁-6)
]article_adlist--> 新浪调和大平台期货开户 安全快捷有保险
海量资讯、精确解读,尽在新浪财经APP
一鼎盈配资联丰优配官网倍悦网配资博牛配资垒富配资
佳成网配资提示:文章来自网络,不代表本站观点。